Hello, I'm Septareno Nugroho Aji

Still exploring a bunch of different things in the tech field. Currently interested in backend development & AI.

Take a look at my projects

About Me

I am Septareno Nugroho Aji, an Informatics Engineering student at the Electronic Engineering Polytechnic Institute of Surabaya (EEPIS). I'm passionate about building software — from microservice architectures and RESTful APIs to real-time collaborative tools and AI-powered applications. I'm always eager to explore new technologies and take on challenges that push my skills further.

My Technical Skills

Languages & Database

Go TypeScript JavaScript C# PHP Python C SQL

Framework & Library

ASP.NET Core React.js NestJS Next.js Laravel LangChain Tailwind CSS

Tools & Platforms

Docker Git & GitHub gRPC Redis PostgreSQL Nginx Vercel Postman

My Projects

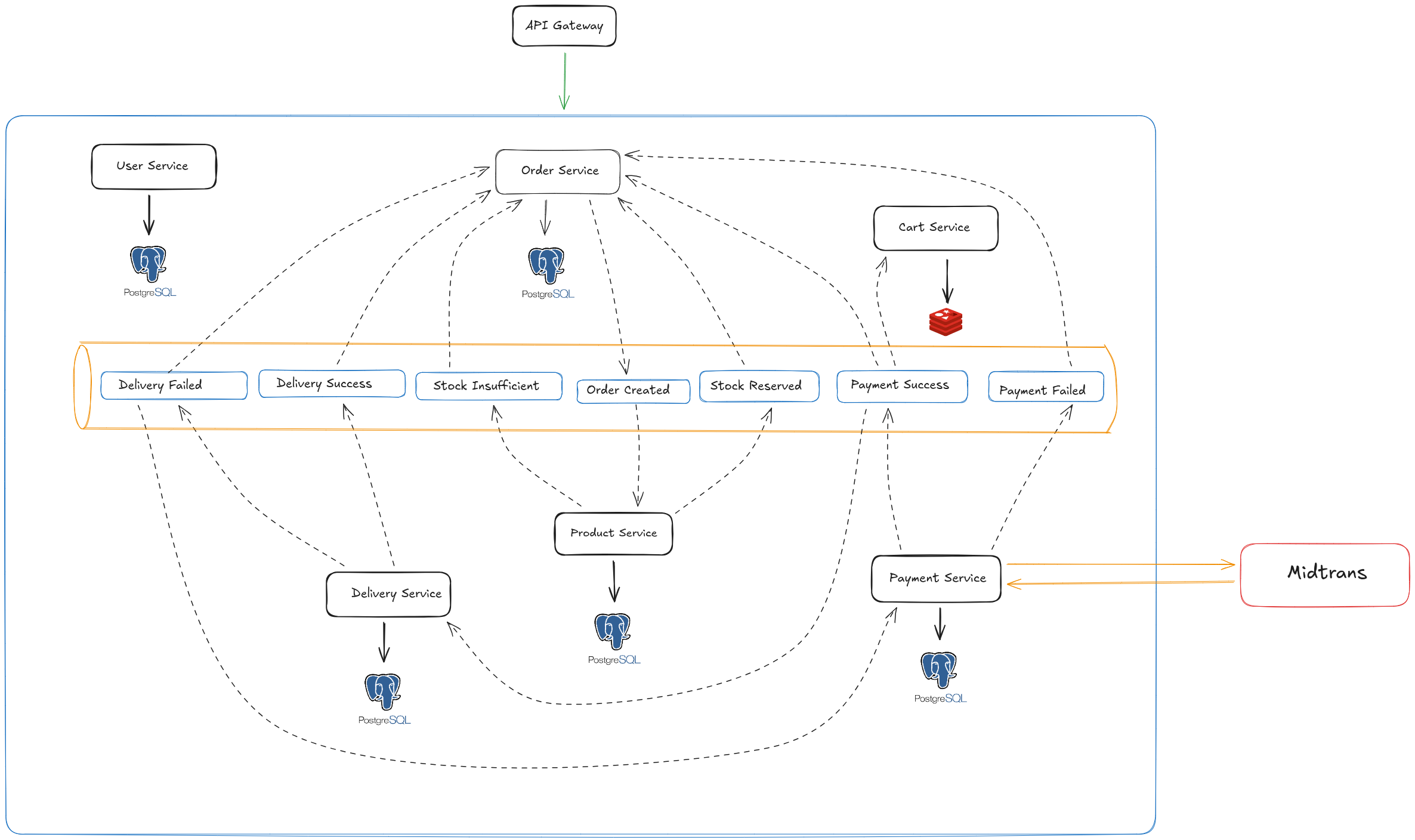
Ecommerce Microservice Screenshot

Ecommerce Microservice

A scalable e-commerce platform built with microservice architecture. Features user auth, product catalog, cart, order management, and Midtrans payment integration.

Go gRPC Redis Docker PostgreSQL Nginx
Peminjaman Ruangan Screenshot

Peminjaman Ruangan

A full-stack room booking system with backend API, frontend web app, mobile app, and Docker-based infrastructure. Features room management and booking workflows.

ASP.NET Core React TypeScript PostgreSQL Docker
CodeSync Screenshot

CodeSync

A real-time collaborative code editor with multi-user support, Monaco Editor integration, and conflict-free synchronization using Yjs CRDT over WebSocket.

React TypeScript NestJS Yjs CRDT WebSocket
Info Vault Screenshot

Info Vault

A knowledge base assistant that lets users chat about their documents with RAG, generate notes, and generate mindmaps.

Next.js LangChain Chroma DB
Learning Camp Screenshot

Learning Camp

Prototype platform where admin can manage courses, and students can access their courses after registration. Includes payments for premium courses.

Laravel Tailwind CSS MySQL Midtrans API
24 Game Screenshot

24 Game

A simple number game with a real-time leaderboard powered by Redis sorted sets and WebSocket for live score updates.

Vue.js JavaScript Redis WebSocket Docker
Ebook App Screenshot

Ebook App

An application for reading and managing ebooks, featuring user authentication and ebook borrowing.

Laravel MySQL Bootstrap

Services I Offer

I provide various web development services to help bring your ideas to life as functional and attractive digital products.

Frontend Development

Building interactive, modern, and user-friendly user interfaces (UI) using the latest technologies like React, and Tailwind CSS.

Backend Development

Designing and developing reliable server-side applications, including RESTful APIs, microservice architectures, and database management with Go, ASP.NET Core, Node.js, Laravel, and PostgreSQL.

Responsive Design

Ensuring your website looks perfect on all devices, from desktop, tablet, to smartphone, with a mobile-first approach.

Contact Me

I'm always open to discussions, collaborations, or new opportunities. Don't hesitate to reach out to me.

Send Email